搜索
首页
机构职能
部门简介
职责分工
政策法规
综合办公室
固定资产管理
公用房管理
教师公寓管理
校园综合管理
办事指南
综合办公室
固定资产管理
公用房管理
教师公寓管理
校园综合管理
新闻公告
通知公告
新闻动态
党群建设
支部介绍
支部工作
工会活动
党纪学习教育
下载专区
搜索
首页
机构职能
部门简介
职责分工
政策法规
综合办公室
固定资产管理
公用房管理
教师公寓管理
校园综合管理
办事指南
综合办公室
固定资产管理
公用房管理
教师公寓管理
校园综合管理
新闻公告
通知公告
新闻动态
党群建设
支部介绍
支部工作
工会活动
党纪学习教育
下载专区
固定资产管理
固定资产验收、登记管理
固定资产调拨、处置、回收等日常管理
固定资产盘点、清查、统计等
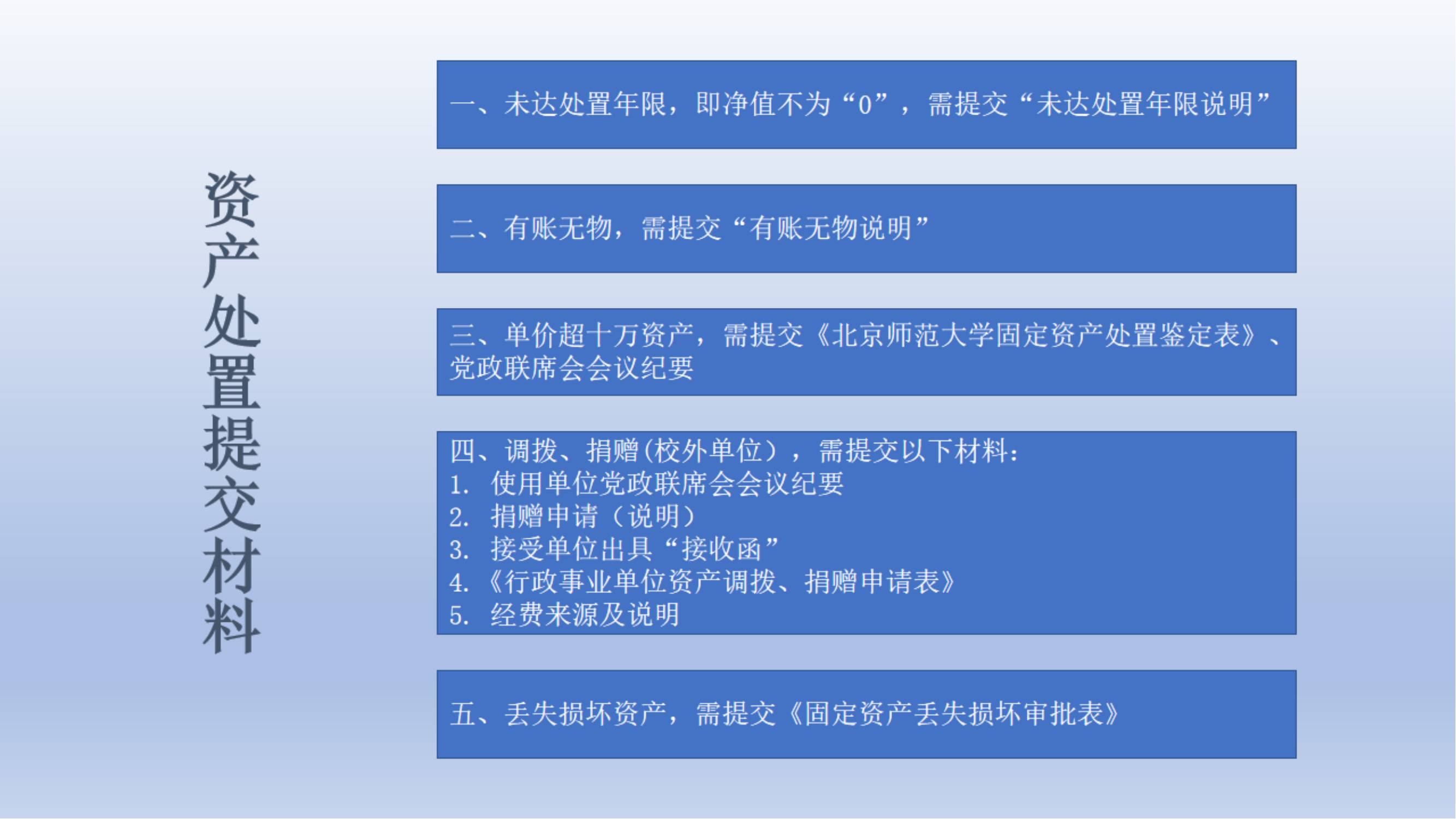
资产处置流程及提交资料
发布时间:2024-04-09